跳到主要內容
搜尋
搜尋此網誌
UpperCity 皇翔歡喜城
網頁
首頁
規約、管理辦法及使用手冊
特約商店
社區行事曆
流言終結者
失物招領
更多…
分享
取得連結
Facebook
X
Pinterest
以電子郵件傳送
其他應用程式
標籤
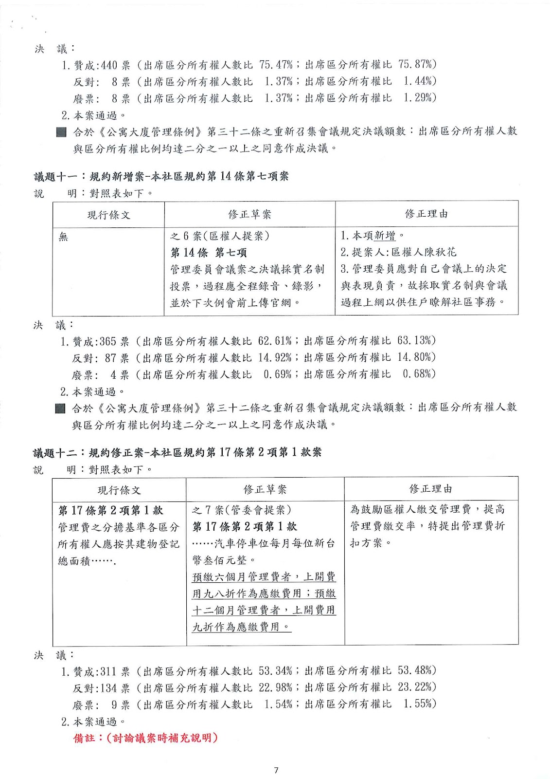
區分所有權人會議
區權會
第六屆
規約
會議紀錄
1月 19, 2022
皇翔歡喜城社區重新召開第六屆區分所有權人會議紀錄